Linear, Exponential, Disengaged
Below are three graphs. The first of these is representative of a linear increase in something. That is to say, this graph shows a steady increase leading to a predictable impact. Our minds work best in a linear context where we can see a trend and readily extrapolate the impact on our lives. We can see, understand, and adapt as necessary. And of course, we operate best in linear situations where the slope of the line is not too great, where the change is not too fast.

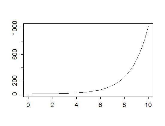
The second graph, below, is a generic graph showing an exponential increase. Obviously, it represents an acceleration of a trend in that it keeps on increasing (and may reach a complete vertical increase). Most people’s minds simply are not wired to comprehend a situation of exponential increase, especially where the impacts and risks are large. Our minds boggle. Human society, faced with a high-risk exponential situation, vastly prefers denial. This is unfortunate, because if you look carefully at the decay, decline, and disorganization of the earth’s natural systems (oceanic, atmospheric, fresh water, climate, soil), they are all following an exponential pathway. This graph represents pretty much all the disruptions in nature and the impacts to human society that we are seeing. Measurement after measurement in current science follows this pattern.

So, precisely because disruptions to our critical natural systems are not happening in a linear fashion, it is extremely difficult for human society to grapple intellectually with what is going on. Since the stakes are so huge, and since pathway is exponential, the human default setting is denial. Unfortunately, this also includes Christians, who are not only failing to recognize the signs of the last days as outlined by Christ Himself, but are failing to increase their involvement in witnessing to a wondering world, or in giving assistance to the mounting numbers of suffering. And this brings us to our last graph.

The above generic graph is flat, and it pretty much represents the degree of engagement — whether it is offerings or volunteer time or efforts to witness — most Christians have in this battle at this point in time. It shows a lukewarm involvement, if you will. Our disengaged response is simply not commensurate with the exponential context that we are living in. Our minds boggle, and we go into denial. For this reason, it is essential that we pray for insight, pray for clarity of mind, and pray for a measure of the character of Christ in us, that by His power we may overcome our human nature and be the witnesses and servants He wants us to be at this critical point in the earth’s history.
Scott Christiansen
I tend to see our current condition in many of our churches as a club. Some assimilate others do not. Yes Christ is presented, our message is present but our ability to embrace those who come into our club is somewhat demanding and can even be damaging.
There are good people in all of our churches but there is also entrenchment and lack of seeing creativity in people if it does not fit our idea of community mission. I live in New England now where this is especially true.
Yes we all speak Laodicia and recognize its prominent presence. It’s especially dangerous now as we witness the ever present reality of a world on probation that is about to expire. Finding a voice and fulfilling duty as we recognize it through none other than continued connection with our redeemer and yes each other is crucial.
Hi Don! Probably you know I work for NNEC. Introduce yourself sometime — it would be great to talk with you! (And I will just add this: New England churches used to be waaaaaay more closed to “outsiders”. When we talk, I’ll tell you my story of moving from Loma Linda to South Lancaster in 1995…..)
Scott
I appreciate the simplicity of these charts and the call to action. 🙂